タグ:憂國Wiki, 保守活動, 護國活動, 護國活動支援, 日本沖縄政策研究フォーラム, 「沖縄県民は先住民族」国連勧告の撤回を!
|
目次
この記事の平均読了時間は 約18分(8,613文字) です
|
皆さんは2008年から2018年の10年間で、沖縄に関する国連勧告が日本に対して5回も出されている現実をご存知でしょうか。

この現状に日本沖縄政策研究フォーラムの仲村覚理事長が敢然と立ち上がり、沖縄の祖国復帰の意義と国連先住民勧告等、沖縄問題について定期的に月1回セミナー(昼の部と夜の部の1日2回)を開く等、様々な活動をされています。
最近は特に、日本各地の地方自治体議会に『国連の「沖縄県民は先住民族」とする勧告の撤回を求める意見書の採択を求める陳情書』を陳情する活動をされております。
本サイトは、日本沖縄政策研究フォーラムおよび仲村覚理事長の活動を広く知っていただき、支援するものです。
| No | 日付 | 議会 | 通知書・意見書 | 備考 |
|---|---|---|---|---|
| 1 | 2019/12/10 | 秋田県井川町議会 | 採択通知書・意見書 | |
| 2 | 2019/11/11 | 長野県北安曇郡小谷村議会 | 趣旨採択通知書 | |
| 3 | 2019/10/18 | 東京都立川市議会 | 採択通知書・意見書 | |
| 4 | 2019/10/07 | 神奈川県大磯町議会 | 趣旨採択通知書 | |
| 5 | 2019/09/30 | 神奈川県座間市議会 | 採択通知書・意見書ページ1・ページ2 | |
| 6 | 2019/09/30 | 鳥取県岩美郡岩美町議会 | 採択通知書 | |
| 7 | 2019/09/27 | 群馬県吾妻郡草津町議会 | 採択通知書 | |
| 8 | 2019/09/26 | 鳥取県東伯郡三朝町議会 | 趣旨採択通知書 | |
| 9 | 2019/09/24 | 長野県下高井郡山ノ内町議会 | 趣旨採択通知書 | |
| 10 | 2019/09/20 | 鳥取県日野郡江府町議会 | 採択通知書 | |
| 11 | 2019/09/20 | 秋田県南秋田郡大潟村議会 | 採択通知書 | |
| 12 | 2019/09/17 | 秋田県八郎潟町議会 | 採択通知書 | |
| 13 | 2019/09/13 | 熊本県南阿蘇村議会 | 採択通知書 | |
| 14 | 2019/09/13 | 秋田県美郷町議会 | 採択通知書 | 2019/09/18通知書受領 |
| 15 | 2019/09/11 | 青森県五戸町議会 | 採択通知書 | |
| 16 | 2019/07/08 | 長崎県五島市議会 | 趣旨採択通知書・別紙 | |
| 17 | 2019/07/04 | 鳥取県倉吉市議会 | 採択通知書・意見書ページ1・ページ2・ページ3 | 2019/08/08意見書をFAXで受領 |
| 18 | 2019/07/04 | 高知県幡多郡黒潮町議会 | 採択通知書・意見書ページ1・ページ2・ページ3 | 2019/08/08意見書をFAXで受領 |
| 19 | 2019/07/03 | 北海道小樽市議会 | 意見書 | |
| 20 | 2019/06/28 | 東京都清瀬市議会 | 意見書・陳情処理結果通知書 | 2019/07/02陳情処理結果通知書発行・受領 |
| 21 | 2019/06/26 | 滋賀県東近江市議会 | 意見書ページ1・ページ2・ページ3 | 2019/08/08意見書受領 |
| 22 | 2019/06/24 | 兵庫県高砂市議会 | 意見書・議会採択通知書ページ1・ページ2・ページ3・ページ4 | 2019/06/25議会採択通知書発行・受領 |
| 23 | 2019/06/21 | 福岡県田川郡糸田町議会 | 採択通知書・意見書 | 2019/06/24陳情審査結果通知書発行・受領 |
| 24 | 2019/06/21 | 長野県木曽郡木祖村議会 | 趣旨採択通知書 | |
| 25 | 2019/06/21 | 福島県鏡石町議会 | 採択通知書・意見書ページ1・ページ2 | 2019/08/08意見書をFAXで受領 |
| 26 | 2019/06/19 | 秋田県藤里町議会 | 採択通知書・意見書ページ1・ページ2・ページ3 | 2019/08/14意見書をFAXで受領 |
| 27 | 2019/06/14 | 青森県下北郡大間町議会 | 採択通知書・意見書 | 2019/08/08意見書をFAXで受領 |
| 28 | 2019/06/13 | 福島県耶麻郡北塩原村議会 | 趣旨採択通知書 | |
| 29 | 2019/06/13 | 秋田県北秋田郡上小阿仁村議会 | 採択通知書・意見書ページ1・ページ2 | 2019/08/08意見書をFAXで受領 |
| 30 | 2019/03/14 | 沖縄県本部町議会 | 採択 | ※通知書・意見書は後日掲載予定 |
| 31 | 2016/06/20 | 沖縄県石垣市議会 | 採択 | ※通知書・意見書は後日掲載予定 |
| 32 | 2015/12/22 | 沖縄県豊見城市議会 | 採択 | ※通知書・意見書は後日掲載予定 |
陳情書を採択して下さった議員の皆さま、議会の皆さま、ありがとうございます!
上記のイベントが9月21日(土)、小金井市民会館で計画されています。このイベントについて、小金井市教育委員会が後援をしています。
このイベントの主催者は片山薫市議会議員で、報告者には、「辺野古の基地移設を断念し、日本全国を候補地として議論することを求める意見書提出を求める陳情」を提出した米須氏が登壇することから、政治的な内容を含む集会になることは間違いありません。添付のチラシを参照いただければわかりますが、「国連撤回勧告を求める陳情が全国の地方議会に出され」とあります。
これは、例えば、小金井市議会に提出され、審議未了となった「国連の『沖縄県民は先住民族』とする勧告の撤回を求める意見書の採択を求める陳情書」に対する反対の意図が込められています。
陳情を出した以上、この問題は政治的な問題であり、国連勧告撤回を求める陳情活動に対して「時代錯誤」というような講演をすることは、政治的発言であると認識しています。
しかし、小金井市教育委員会は、このような問題をはらんでいるイベントに対して、「生涯学習」であるとして後援を出しました。
よって、この後援の取り消しを求めるべく、多くの皆様の抗議の声を挙げていただくことをお願い致します。


私の認識では、議会でどのような取引や駆け引きがあったとしても、自由民主党の議員ともあろうものが、尖閣諸島は日本の領土ではないという態度を示してはならなのと同じように、国連の先住民族勧告が正しいと思われるような態度を示してはならないと思います。
それは、国連に誤ったメッセージを送ってしまうことになるからです。
私の説明が不十分なのかもしれませんが、自民党が組織的にこの問題に取り組まないため、私が個々の議員に説明をしてまわっているのですが、とても体も時間も足りず、悪化する沖縄情勢への対応には間に合いません。
この陳情活動を多くの議員にこの問題の重要性を気がついていただくチャンスと捉えたいと思います。
私も都連にも電話をしたのち、自民党員の陳情者として、不採択の判断に対する疑問と説明を求めるメッセージを送りました。
そこで、皆様で、自民党支持者(消極的支持者も含む)の声として、不採択の判断がどれだけ国益を損じているように支持者の目には映るのかを伝えてほしいと思います。
以下に自由民主党目黒区議団、そして、東京都連の窓口を列挙いたしました。
お時間のあるときに、よろしくお願いいたします。
(仲村覚) 2019年06月22日

| No | 自民党目黒区議団 | 連絡先 | 備考 |
|---|---|---|---|
| 1 | 控え室 | TEL:03-3715-1111(目黒区役所内代表) | 内線で自民党区議団控室につないでもらって下さい |
| 2 | おのせ康裕![]() | 〒153-0051 東京都目黒区上目黒4-18-12 TEL:03-3792-5199 / FAX:03-6801-7077 onoseyasuhiro@dream.com | 所属:生活福祉委員会、議会運営委員会、目黒区総合戦略等調査特別委員会 当選:4回 |
| 3 | そうだ次郎(委員長)![]() | 〒153-0053 東京都目黒区五本木2-6-9 FAX:03-3760-4031 メールフォーム jirosoda@mbj.nifty.com | 所属:企画総務委員会(委員長) 当選:4回 |
| 4 | 小林かなこ(企画総務委員会員)![]() | 〒152-0011 東京都目黒区原町1-12-2-201 TEL:03-6303-2628 / FAX:03-6303-2632 info@kobayashikanako.com | 所属:企画総務委員会、目黒区総合戦略等調査特別委員会 当選:2回 |
| 5 | 佐藤のぼる(企画総務委員会員)![]() | 〒152-0001 東京都目黒区中央町1-3-7 TEL:03-3712-0399 / FAX:03-3712-0740 | 役職:監査委員 所属:企画総務委員会 当選:4回 |
| 6 | 田島けんじ(議会運営委員会・委員長)![]() | 〒152-0032 東京都目黒区平町2-16-4 TEL(FAX):03-3723-2829 tajimaken2@gmail.com | 所属:都市環境委員会 当選:4回 ※自民党目黒区議団幹事 |
| 7 | いその弘三![]() | 〒153-0051 東京都目黒区上目黒3-21-28-205 TEL:03-5725-1388 / FAX:03-5725-1380 isono@kouzou-kaikaku.com | 所属:文教・子ども委員会(副委員長) 当選:5回 |
| 8 | 西村ちほ(会計)![]() | 〒152-0035 東京都目黒区自由が丘2-6-19 1F TEL(FAX):03-5726-9498 info@nishimurachiho.com | 所属:文教・子ども委員会、目黒区総合戦略等調査特別委員会(副委員長) 当選:2回 |
| 9 | 鈴木まさし![]() | 〒153-0041 東京都目黒区駒場1-34-10 TEL:03-4590-3380 / FAX:03-3485-2462 suzuki@shinmaru.com | 所属:生活福祉委員会(委員長) 当選:2回 |
| 10 | 河野陽子![]() | 〒152-0002 東京都目黒区目黒本町4-1-10-103 TEL:03-5725-3433 / FAX:03-5725-3430 konoyokomeguro@gmail.com | 所属:都市環境委員会、議会運営委員会 当選:2回 |
| 11 | 宮澤宏行![]() | 〒152-0023 東京都目黒区八雲2-25-12 TEL:03-3724-8209 / FAX:03-3724-8208 hiroyuki.miyazawa@wind.ocn.ne.jp | 役職:議長 所属:生活福祉委員会 当選:2回 |
| 12 | ![]() | TEL:03-3581-2036 お問い合わせページ |
件名:日本沖縄政策研究フォーラムが提出した陳情書の否決について
自民党目黒区議団
◯◯議員 殿
初めまして。✕✕と申します。
先般、日本沖縄政策研究フォーラムが提出した『国連の「沖縄県民は先住民族」とする勧告の撤回を求める意見書の採択を求める陳情書』の陳情について、委員会の審査の動画を拝見いたしました。
賛成に挙手した自民党会派の議員がいないことに、目を疑いました。
この件に関して、◯◯議員は沖縄県民が国連勧告にあるような「先住民」という認識、お考えなのでしょうか?
それとも自民党目黒区議団全体の「意思」として国連の勧告は正しく、沖縄県民は「先住民」だという認識なのでしょうか。
沖縄県民が戦中・戦後と、大変過酷な思いをされて来ているのに、この上県民の意思と関係なく「先住民」だと差別されたままで、自民党の議員としてそれを座視なされるのでしょうか?
日本沖縄政策研究フォーラムが提出した陳情書を「不採択」とすることで、目黒区民は沖縄県民が日本に侵略された先住民族だと認識しているというメッセージを発信し、他国が先住民族の権利保護を大義にして沖縄の主権を日本から奪い取る口実を与えることになってしまいます。
これでは、自民党は領土主権を守る意思のない政党だということになり、自民党支持者として支持を考え直します。
今一度、陳情書を再審議していただき、本会議で採択されるよう、◯◯議員にお願いしたい次第です。
国益を守るため、沖縄県民を守るため、一般社団法人の日本沖縄政策研究フォーラムが努力しているんです。
◯◯議員のお力添えを、どうか宜しくお願いします。
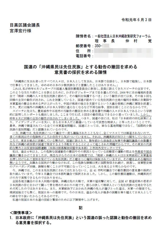
「沖縄県に生まれ育ったすべての人々は、日本人として生まれ、日本語で会話をし、日本語で勉強し、日本語で仕事をしてきました。ゆめゆめ日本の少数民族などと意識したことはありません。」
これは、私が昨年6月ジュネーブの国連人種差別撤廃委員会に参加し、委員に訴えてきたスピーチの主旨です。このような当たり前のことを訴えるために、わざわざジュネーブまで足を運んだのは、2008年に自由権規約委員会で「琉球・沖縄の人々を先住民族と認めて、その権利を保護するべき」という勧告が出て以来、その後3回も同様の主旨の勧告が出され、これを放置していると、国連が認めている先住民族の土地の権利を根拠に自衛隊や米軍基地の撤去を求める声が上がったり、中国が琉球の独立を支援するという大義を根拠に沖縄に軍隊を派遣したり、更には海外の沖縄県人が日本人学校に通えなくなるなど不用な紛争、差別を招くことになるからです。
スピーチに先立ち、豊見城市や石垣市の当勧告の撤回を求める意見書や沖縄の人々が日本人であるという学術的に証明したレポートも提出しました。ここまで行えば、5回目の勧告阻止できるかと思っていました。__しかし、昨年8月に同様の主旨の勧告が出されてしまいました。__つまり、国連の目には、私は「日本政府の同化政策により、アイデンティティーを失い、自らを日本人だと勘違いしている可哀想な琉球人」と写ったということです。最早、沖縄で報道されている全ての米軍基地問題は、国連にとっては、単なる基地問題ではなく、「国際的少数民族の差別問題」だと認識されているのです。
__一方、沖縄では、先住民族について議会で一度も議論されたこともなく、全くマスコミでは報道されないので、多くの県民はその危険性どころか存在すら気がついていません。それは、沖縄県民が何ひとつ関与していないところで、東京を拠点に活動している勢力が、国連に訴えたり、数年前から故翁長元知事や参議院議員の糸数慶子氏など沖縄の政治家が国連で発言するよう手配をすることによって起こされた問題だからです。その東京の代表的な勢力とは反差別国際運動(本体は部落解放同盟中央本部)と市民外交センターです。__
私は、過去4年以上、この危険な国連勧告の撤回やその原因となっている活動家の運動の阻止を__外務省や国会議員に働きかけてきましたが、残念ながら今の日本の法制度では、「琉球・沖縄の人々は日米両政府に米軍基地を押し付けられて差別を受けている先住民族」だと嘘をつく権利は保証されていますが、その嘘を止める権利は無いようです。__良識ある国民が今動かなければ、この危険な誤解は更に国際発信され続け、浸透し、従軍慰安婦のプロパガンダ同様、誤解を解くことが不可能になっていくことは、火を見るより明らかなのです。
今、沖縄では、このまま先住民族にされてはたまらないと、全41市町村議会での勧告撤回の意見書の採択に取り組んでいます。今年3月議会では本部町議会で採択されました。しかし、この勧告撤回運動は、沖縄県民だけの力で実現できるものではありません。
全国各地方議会の日本人同胞の皆様、沖縄は先の大戦で、米軍の猛攻撃に対して、全国47都道府県の若者が日本民族の存亡をかけて闘って骨を埋めたゆかりの地です。彼らは決して琉球人という先住民族の土地を守るため犬死したのではありません。また、米軍統治下におかれた沖縄の先人が選びとった道は、米軍への服従でも、琉球国独立でも無く、祖国日本への復帰です。今の日本は、過去の先人が幾多の困難を乗り越えて日本人としての絆を守り抜いたからこそあるのです。
私達の祖国日本の永遠の団結と繁栄のために以下陳情申し上げます。
<陳情事項>
陳情書の内容(特に太字部分)を読んでもらうと分かるが、目黒区議会自民党会派の議員はちゃんと陳情書を読みもしないで否決したことが窺えます。
目黒区議会自民党会派は仕事をしてませんね?皆さま、さらなる追求をお願いします!
政府では沖縄に住んでいる人々は、長い歴史の中で特色豊かな文化、伝統が受け継がれていると認識しておりますが、政府として先住民族として認識している人々は、アイヌの人々以外には存在いたしません。
この立場は人権条約の委員会に対しても説明してきており、これらの委員会の最終見解や勧告等によって、かかる日本の立場が変更されたということはございません。
また、これらの委員会による最終見解や勧告等は法的な拘束力を有するものではありません。
しかしながら、外務省としては一旦出た勧告を撤回させるプロセス自体が国連には無く、政府としては事実上の撤回または修正を求める運動を展開しています。
従って本案内容の主旨は理解できますが、撤回を求める内容の意見書に対して現在、政府与党として撤回に向けた具体的な行動に移す状況にないことから、党として意見書の提出は適切ではないものと考えます。
また、地方自治体が提出する意見書は、本来、当該自治体の公益のために提出するものであり、これまでも本案件同様に党として無責任に陳情の採択や意見書の提出などすべきでないと判断したものは、適切に判断するよう、各議会に指導しております。
2019/07/01 (月) 10:59 自由民主党東京都支部連合会
「自民党」は国連が出した最終見解や勧告等は「法的な拘束力を有するものではありません」の立場から、事実上「何もしません」と言っています。
いいですか? 陳情書で日本沖縄政策研究フォーラムが「東京を拠点に活動している勢力が、国連に訴えたり」している実態を訴えているのに、です。
しかも、自民党東京都連は「政府与党として撤回に向けた具体的な行動に移す状況にない」と言い切っています。
前提として「政府としては事実上の撤回または修正を求める運動を展開しています」と述べていますが、では 今まで一体何をして来たのか?
じゃなきゃ10年間に5回も国連勧告が出る筈がありませんよね?つまり、「日本国政府は何もして来なかった」としか言いようがありません。
実際、日本沖縄政策研究フォーラムの陳情を 自民党目黒区議団は全会一致で否決 してます。
それでいて「党として無責任に陳情の採択や意見書の提出などすべきでないと判断したもの」は握りつぶすのが「自民党」のやり方ですか?自民党支持者の声(陳情)をも握りつぶすと?
はっきり言って国民をナメてますか?
皆さまのご協力を宜しくお願いいたします










